pg娱乐电子游戏官网入口学生宿舍防水项目施工采购的公告
一、项目名称:学生宿舍防水维修项目
二、采购项目内容:详见工程量清单附件1,详见施工图附件2。
三、采购方式:综合评分。
四、采购工程服务名称、完工时间、施工地点、工程预算、资金来源:
1.采购货物名:学生宿舍防水施工服务。
2.完成时限:2022年2月27日前完成施工。
3.施工地点:pg娱乐电子游戏官网入口指定地点。
4.工程预算金额:468842.74元(大写:肆拾陆万捌仟捌佰肆贰元柒角肆分)。
5.资金来源:学院自筹
五、项目类别:工程类。
六、报名时间、地点、方式、联系人及电话:
1.报名起止时间:2022年 1月12日— 1月16日上午9:00—12:00、下午14:30—16:30时,逾期报名的,不予受理。
2.报名地点:铜仁市川硐教育园区pg娱乐电子游戏官网入口行政楼226办公室。
3.报名方式:现场报名(不具备相关资质条件的不给予报名)。已报名的服务商自行前往查看施工现场。
4.联系人:罗老师 毛老师
5.联系电话:18785601027 18786757083
七、本项目不接受联合体投标
八、项目资质要求:
1.提供三证合一《营业执照》,具备装饰装修资质;
2.法定代表人身份证(复印件)或委托代理人持授权委托书及法人代表身份证复印件(需加盖单位公章及法人印章)、代理人身份证;
3.“信用中国”网站(www.creditchina.gov.cn),政府采购严重违法失信行为记录名单(http://www.ccgp.gov.cn/search/cr/)查询的信用记录情况(对列入失信被执行人、重大税收违法案件当事人名单、政府采购严重违法失信行为记录名单的供应商,应当拒绝其参与政府采购活动,如查询结果显示“没查到您要的信息”,视为没有上述三类不良信用记录)。查询截止时间:项目报名时间开始至开标前;信用信息查询记录和证据留存方式:投标人提供查询记录截图(截图需加盖单位公章)。
以上资质材料在报名时,要同时提供原件和盖有鲜章的复印件,初审后退回所有资料,所有复印件在谈判时密封好带来。已报名投标方还须于2022年 1月17日上午9:30前将投标文件(需盖公章与启封章)密封好后带至投标地点参与投标,投标文件1正2副,报价书应按工程量清单认真编制并加盖公司公章。
九、投标时间、地点、联系人及联系电话:
1.时间:2022年 1月17日上午9:30
2.地点:pg娱乐电子游戏官网入口行政楼五会议室。
3.联系人:罗老师 联系电话:18785601027
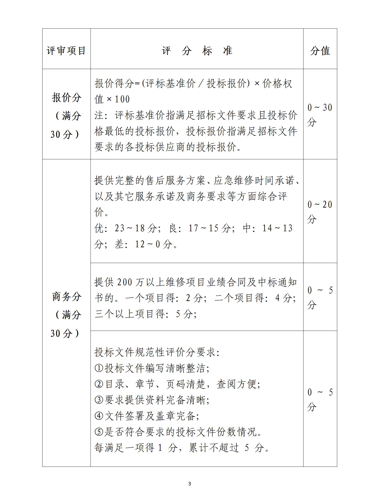
十、评标标准
二、采购项目内容:详见工程量清单附件1,详见施工图附件2。
三、采购方式:综合评分。
四、采购工程服务名称、完工时间、施工地点、工程预算、资金来源:
1.采购货物名:学生宿舍防水施工服务。
2.完成时限:2022年2月27日前完成施工。
3.施工地点:pg娱乐电子游戏官网入口指定地点。
4.工程预算金额:468842.74元(大写:肆拾陆万捌仟捌佰肆贰元柒角肆分)。
5.资金来源:学院自筹
五、项目类别:工程类。
六、报名时间、地点、方式、联系人及电话:
1.报名起止时间:2022年 1月12日— 1月16日上午9:00—12:00、下午14:30—16:30时,逾期报名的,不予受理。
2.报名地点:铜仁市川硐教育园区pg娱乐电子游戏官网入口行政楼226办公室。
3.报名方式:现场报名(不具备相关资质条件的不给予报名)。已报名的服务商自行前往查看施工现场。
4.联系人:罗老师 毛老师
5.联系电话:18785601027 18786757083
七、本项目不接受联合体投标
八、项目资质要求:
1.提供三证合一《营业执照》,具备装饰装修资质;
2.法定代表人身份证(复印件)或委托代理人持授权委托书及法人代表身份证复印件(需加盖单位公章及法人印章)、代理人身份证;
3.“信用中国”网站(www.creditchina.gov.cn),政府采购严重违法失信行为记录名单(http://www.ccgp.gov.cn/search/cr/)查询的信用记录情况(对列入失信被执行人、重大税收违法案件当事人名单、政府采购严重违法失信行为记录名单的供应商,应当拒绝其参与政府采购活动,如查询结果显示“没查到您要的信息”,视为没有上述三类不良信用记录)。查询截止时间:项目报名时间开始至开标前;信用信息查询记录和证据留存方式:投标人提供查询记录截图(截图需加盖单位公章)。
以上资质材料在报名时,要同时提供原件和盖有鲜章的复印件,初审后退回所有资料,所有复印件在谈判时密封好带来。已报名投标方还须于2022年 1月17日上午9:30前将投标文件(需盖公章与启封章)密封好后带至投标地点参与投标,投标文件1正2副,报价书应按工程量清单认真编制并加盖公司公章。
九、投标时间、地点、联系人及联系电话:
1.时间:2022年 1月17日上午9:30
2.地点:pg娱乐电子游戏官网入口行政楼五会议室。
3.联系人:罗老师 联系电话:18785601027
十、评标标准



(一)评标总得分计算方法:
评标总得分=以上各项评分因素的汇总得分/评标人数;
注:以上打分计算最终得分保留小数两位。
(二)排序原则:按评审得分由高到低顺序排序。得分相同的,按投标报价由低到高顺序排列。得分且投标报价相同的,按技术指标优劣顺序排列。
(三)中标原则:由评标委员会根据计算各有效投标人的最终得分排名,选择出得分最高的前三名,原则上由采购人现场依序确定中标投标人。
(四)本评标办法的解释权为本项目招标人。
十一、采购人信息:
采购联系人:罗老师 毛老师
联系电话:18785601027 18786757083
附件
2.pg娱乐电子游戏官网入口学生宿舍防水施工图报名时现场拷贝
pg娱乐电子游戏官网入口
2022年1月12日




